新能源网
请登录
免费注册
服务中心
产品
•
采购
•
资讯
•
企业
•
技术
•
展会
•
专利
•
百科
首页
公司简介
产品展示
企业动态
技术专利
公司相册
人才招聘
在线留言
联系我们
中步擎天智能装备(武汉)有限公司
黎女士
在线留言
工商注册信息:未验证
所在地区:湖北省 武汉
供应产品信息:
1000 条
光伏电站
联系人:
黎女士
手 机:
18627117697
电 话:
18627117697
网 址:
www.chintiyan.com
地 址:
江夏区庙山开发区幸福四路5号
产品展示
更多>>
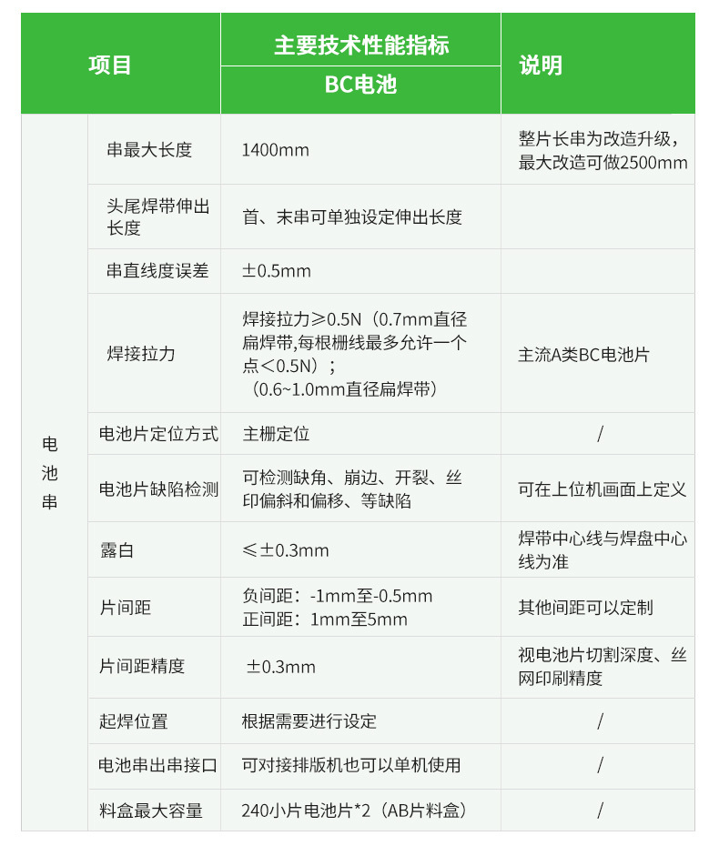
太阳能电池片全自动串焊机(CTM-25BC)
产品简介
光伏组件全自动双轨串焊机,产能2500片/时,厂家自主研发生产,串焊机可定制,价格实惠
详细信息
主营产品:圆柱电池PACK设备,方壳电池PACK设备,软包电池PACK设备,储能电池PACK设备
通信地址:江夏区庙山开发区幸福四路5号 电话:18627117697
E-mail:239383153@qq.com 微信号:18627117697
友情链接:
新能源网